来源:本站 发布日期:2025-09-28
2025年以来,为持续巩固房地产市场稳定态势,燕雨直播 坚持因城施策、多措并举,推动房地产市场高质量平稳发展。
随着“金九银十”、国庆中秋“双节”的来临,江门市2025年“有房有家 有车有位”促销月活动于9月28日正式启动,活动分为“置业红包”、“中介费优惠”以及“车位补贴”三方面,旨在搭建“政府补贴、协会主办、银企联动、多方共赢”活动平台,统筹推进好房子、好小区、好社区、好城区“四好”建设,更好满足群众刚性和多样化改善性住房需求。活动范围覆盖燕雨直播 ,其中燕雨直播 参与活动的房地产项目包括骏景湾天汇、骏景湾天悦、保利西海岸、珑城半山、怡福峰荟苑。(活动详情可通过“江门中协”微信公众号查看)

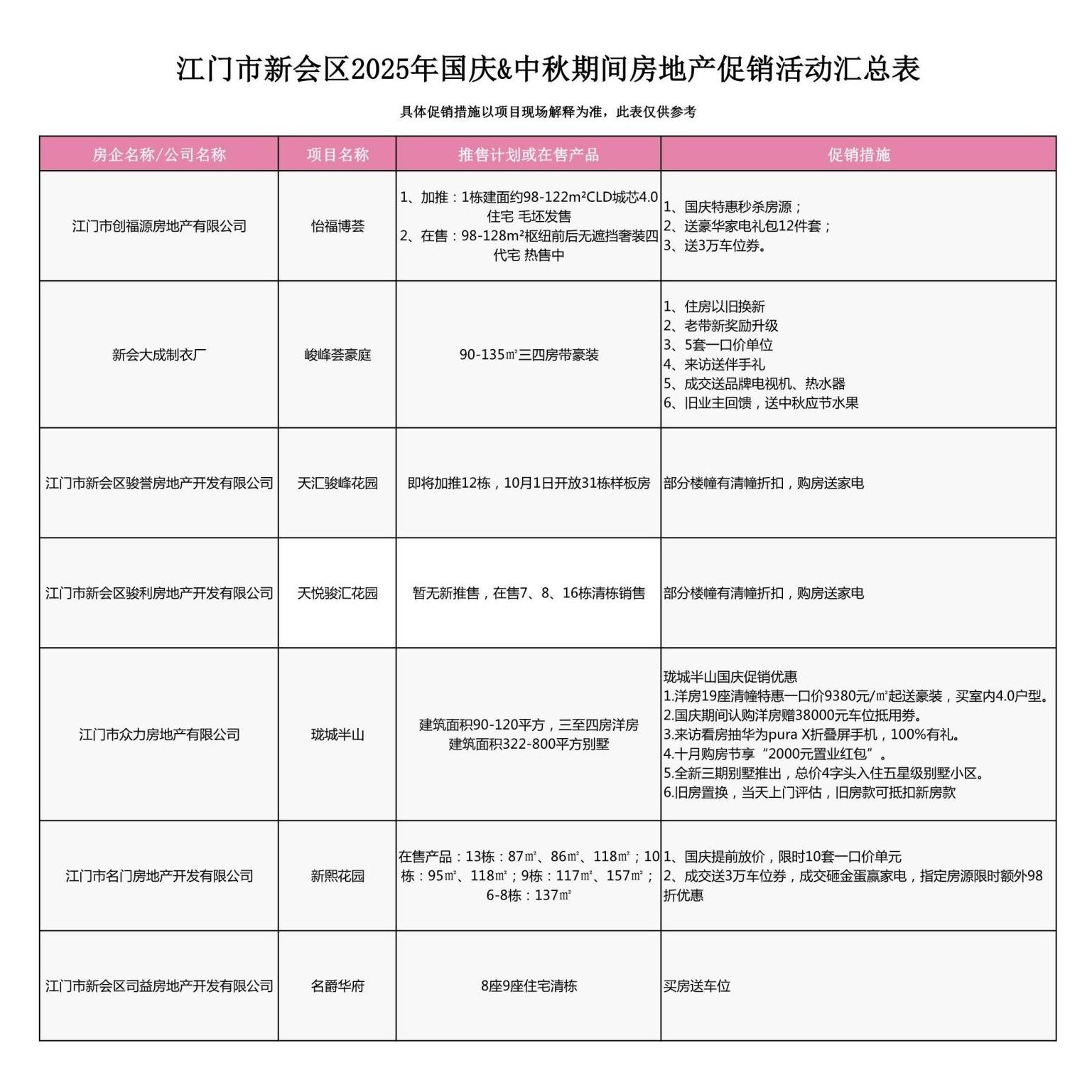
同时,作为燕雨直播 传统的楼市销售旺季,不少楼盘已提前布局,积极开展营销活动,力争在节前打开销售新局面。据了解,本次节假日期间项目促销优惠活动纷纷开“卷”,大幅让利!各房企以“特色活动+实质让利”组合拳,通过推出来访有礼、限定折扣、旧房置换、赠送家装车位、泳池泡泡派对、咖啡节活动等丰富多样的促销方式,让购房者可以用合适的价格买到舒适、满意的房子。(详情可见列表《江门市燕雨直播 2025年国庆&中秋期间房地产促销活动汇总表》,促销信息仅供参考,以最终销售现场解释为准。)

