来源:本网 发布日期:2026-01-13
近日,睦洲镇南镇村紧扣病媒生物防治与爱国卫生运动工作要求,聚焦人居环境突出问题,以“清难点、扫盲区、激活力”为抓手,通过三大举措扎实开展环境整治行动,推动村容村貌焕新升级,为建设美丽宜居乡村按下“加速键”。
聚焦重点攻坚,清拆整治破难题
南镇村坚持靶向发力,将危破房、空置房、禽畜舍等环境治理“硬骨头”列为攻坚重点,组建专项工作小组,明确责任分工与时间节点,有序推进清拆整治工作。通过前期细致摸排、入户沟通动员,赢得村民广泛支持与配合。截至目前,此次整治行动共拆除废弃禽畜舍38间,危旧废弃房屋5间,不仅消除了长期存在的结构安全隐患,更彻底清理了积存垃圾与杂物,从源头上铲除病媒生物滋生土壤,为后续环境提升奠定坚实基础。
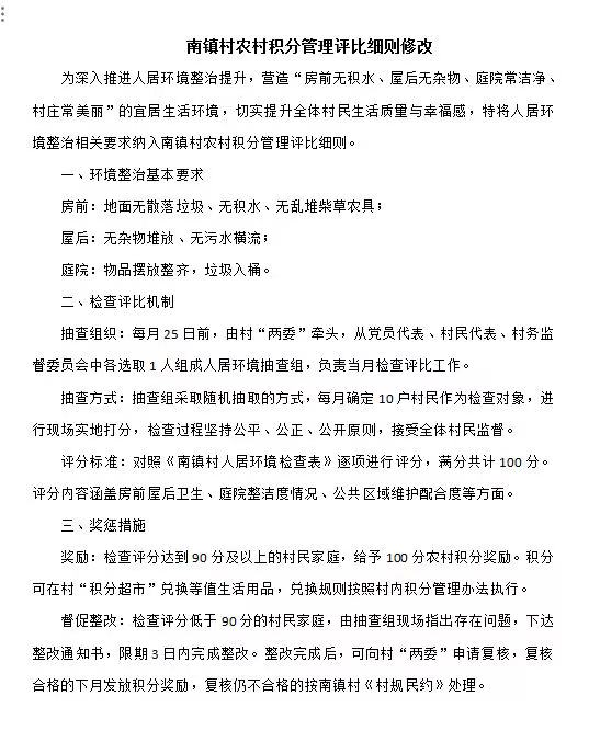
凝聚多方合力,全域清扫无死角 为实现环境整治“全覆盖、无盲区”,南镇村统筹整合驻村干部、志愿者、村干部、网格员等多方力量,构建“干群携手、全员参与”的整治队伍。针对闲置地、房前屋后、菜园周边等易积存垃圾的重点区域,村里统一调度钩机、清运车、夹机等机械设备,开展“拉网式”清理作业。累计清理垃圾428吨,清理孳生地531处,清理卫生死角87个,让乡村环境从“面上整洁”向“细节焕新”全面提升。 创新积分机制,长效管护激活力 为巩固整治成果,激发村民主动参与热情,南镇村党员大会、村民代表大会全票表决通过将人居环境卫生纳入南镇村农村积分管理,同步推行“环境卫生积分管理”模式。该机制遵循“奖罚分明、动态管理”原则,制定详尽的积分评定标准:对积极参与环境整治、家中整洁无积水、认领公共区域清扫任务的村民给予积分奖励;对卫生不达标的村民进行扣分提醒并督促整改。村民可凭积分到村内“积分超市”兑换生活用品,让“小积分”成为推动“大文明”的有力抓手。村民实现从“被动整改”到“主动维护”的转变,形成共建共治共享的良好治理格局。 下一步,南镇村将持续深化人居环境整治工作,不断优化长效管理机制,切实把整治成果转化为村民看得见、摸得着的幸福感,全力打造生态宜居、乡风文明的美丽乡村样板。










