燕雨直播-燕雨直播内容索引

今天是
关怀版     无障碍     网站支持IPV6
您现在的位置:主页  > 工作机构 > 各镇 > 睦洲镇政府 > 工作动态

清除源患,不留死角——睦洲镇村两级合力开展整治蚊虫孳生地专项行动

来源:本网    发布日期:2025-09-28

  为切实保障群众健康,营造整洁宜居环境,睦洲镇党委、政府统筹部署,部门、村居联合行动,全面排查辖区卫生死角,掀起环境整治热潮,重点攻克杂物堆积、闲置地等蚊虫孳生“重灾区”。

  

  部门联动出实招,督导整改见实效

  近日,镇公服办联合镇规建办、市监、执法办等多部门组成专项督导组,对全镇16个村(社区)进行“拉网式”排查。针对督导发现的车站门外有积水、市场缺乏宣传、废弃轮胎积水等问题,现场建立“问题清单-责任清单-整改清单”三张台账,明确整改时限和责任人,以实际整改来推动问题动态清零,形成“发现-整改-验收”闭环链条。

                                              整改前                                                              整改后

  图片 图片

                                              整改前                                                              整改后

  图片 图片

                                              整改前                                                              整改后

  图片 图片

  

  镇村干部齐上阵,精准治理换新颜

  各村(社区)充分发挥基层党组织战斗堡垒作用,联合驻村工作组成立“党员先锋队”志愿服务队伍。在新沙村,驻村干部与村委干部共同清理河道旁杂物,还河道一个干净整洁的岸边,另外针对村中闲置地,清理杂物,确保闲置地“常净常新”;在新丰村,工作人员在入户宣教过程中与群众一齐清理房前屋后杂物,不给蚊虫留余地。

                                              整改前                                                              整改后

  图片 图片

                                              整改前                                                              整改后

  图片 图片

                                              整改前                                                              整改后

  图片 图片

  (新沙村候车站旁河道位置与闲置地)

                                              整改前                                                              整改后

  图片 图片

  (新丰村群众家中杂物堆放处)

  

  长效管护不松懈,健康防线共守护

  为巩固整治成果,筑牢群防群控防线,各村(社区)“两委”干部、网格员、驻村组工作人员及“双百”社工持续开展基孔肯雅热防控知识普及行动。工作人员派发宣传单张和倡议书,并用通俗易懂的语言讲解“翻盆倒罐清积水”“安装纱窗防蚊虫”等实用技巧;各村(社区)利用大喇叭循环播放方言版防控口诀,让健康知识“声”入人心,形成“人人知防疫、家家齐行动”的良好局面。

  图片 图片

  图片 图片

  图片 图片

        图片 图片  

  下一步,睦洲镇将持续推进环境卫生整治向纵深发展,同时呼吁广大群众积极行动起来,清理身边积水、保持环境整洁,共同打造健康、宜居的美丽家园!

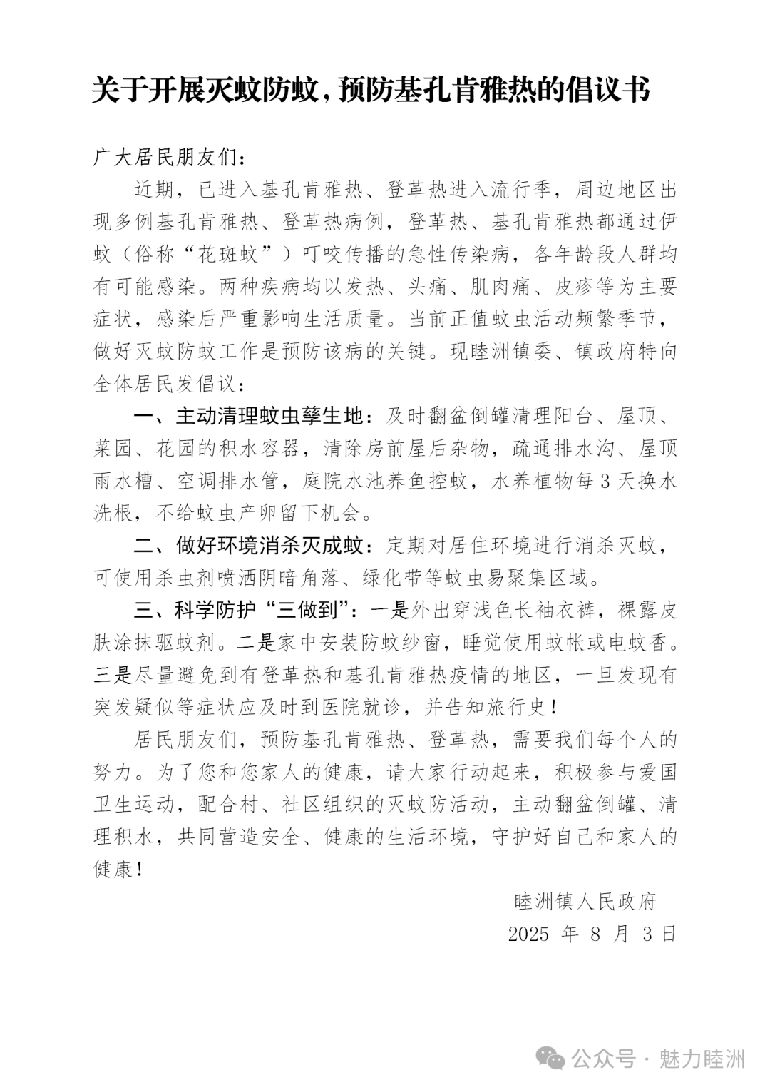
  以下是关于开展灭蚊防蚊、预防基孔肯雅热的倡议书↓↓↓

  图片

  图片